Edit

Share via


Manage Azure Arc-enabled Servers using Windows Admin Center in Azure

Important

Version 1.36 and 1.35 of the Azure Connected Machine Agent (Arc agent) breaks connection to Windows Admin Center. This has been fixed in later versions of the Arc agent (1.37+) The current version can be downloaded here.

Using Windows Admin Center in the Azure portal allows you to manage the Windows Server operating system of your Arc-enabled servers, known as hybrid machines. You can securely manage hybrid machines from anywhere–without needing a VPN, public IP address, or other inbound connectivity to your machine. To learn more about Arc-enables servers, see What is Azure Arc-enabled servers?.

With Windows Admin Center extension in Azure, you get the management, configuration, troubleshooting, and maintenance functionality for managing your Arc-enabled servers in the Azure portal. Windows Server infrastructure and workload management no longer requires you to establish line-of-sight or Remote Desktop Protocol (RDP)–it can all be done natively from the Azure portal. Windows Admin Center provides tools that you'd normally find in Server Manager, Device Manager, Task Manager, Hyper-V Manager, and most other Microsoft Management Console (MMC) tools.

This article provides an overview of using Windows Admin Center in the Azure portal, requirements, and how to install Windows Admin Center in the Azure portal and use it to manage your hybrid machine. It also answers frequently asked questions, and provides a list of known issues and tips for troubleshooting in case something doesn't work.

Screenshot showing Windows Admin Center in the Azure portal for Arc-enabled server, displaying the Windows admin Center Overview page.

Overview of Windows Admin Center in Azure

Windows Admin Center in the Azure portal provides essential tools for managing Windows Server running on a single hybrid machine. You can manage hybrid machines without the need to open any inbound ports on your firewall.

Using Windows Admin Center in the Azure portal, you can manage:

  • Certificates
  • Devices
  • Events
  • Files and file sharing
  • Firewall
  • Installed apps
  • Local users and groups
  • Performance Monitor
  • PowerShell
  • Processes
  • Registry
  • Remote Desktop
  • Roles and Features
  • Scheduled tasks
  • Services
  • Storage
  • Updates
  • Virtual machines
  • Virtual switches

We don't support other extensions for Windows Admin Center in the Azure portal at this time.

Warning

If you manually installed Windows Admin Center on your hybrid machine to manage multiple systems, enabling Windows Admin Center in Azure will replace your existing instance of Windows Admin Center and removes the capability to manage other machines. You will lose access to your previously deployed instance of Windows Admin Center.

Requirements

This section provides the requirements for using Windows Admin Center in the Azure portal to manage a hybrid machine:

Azure account with an active subscription

You'll need an Azure account with an active subscription to deploy Windows Admin Center. If you don't have one already, you can create an account for free.

During the deployment of Windows Admin Center, we'll attempt to register the Microsoft.HybridConnectivity resource provider for your subscription.

Important

You must have permission to register a resource provider, which requires the */register/action operation. This is included if you are assigned the contributor or owner role on your subscription.

Note

Resource provider registration is a one time task per subscription.

To check the status of the resource provider and register if needed:

  1. Sign in to the Azure portal.
  2. Select Subscriptions.
  3. Select the name of your subscription.
  4. Select Resource providers.
  5. Search for Microsoft.HybridConnectivity.
  6. Verify that the status of Microsoft.HybridConnectivity is Registered.
    1. If the status is NotRegistered, select Microsoft.HybridConnectivity, and then select Register.

Azure permissions

To install the Windows Admin Center extension for an Arc-enabled server resource, your account must be granted the Owner, Contributor, or Windows Admin Center Administrator Login role in Azure.

Connecting to Windows Admin center requires you to have Reader and Windows Admin Center Administrator Login permissions at the Arc-enabled server resource.

Learn more about assigning Azure roles using the Azure portal

Azure region availability

Windows Admin Center is supported in the following Azure regions:

  • Australia East
  • Brazil South
  • Canada Central
  • Canada East
  • Central India
  • Central US
  • East Asia
  • East US
  • East US 2
  • France Central
  • Japan East
  • Korea Central
  • North Central US
  • North Europe
  • South Africa North
  • South Central US
  • Southeast Asia
  • Sweden Central
  • Switzerland North
  • UAE North
  • UK South
  • UK West
  • West Central US
  • West Europe
  • West US
  • West US 2
  • West US 3

Note

Windows Admin Center isn't supported in Azure China 21Vianet, Azure Government, or other non-public clouds

Hybrid machine requirements

To use Windows Admin Center in the Azure portal, the Windows Admin Center agent must be installed on each hybrid machine you wish to manage via an Azure VM extension. Ensure your machine is connected to Azure Arc before proceeding. To learn more about onboarding your machine to Azure Arc, see Connect Windows Server machines to Azure through Azure Arc Setup. The hybrid machine should meet the following requirements:

  • Windows Server 2016 or later
  • 3 GB of RAM or more
  • Azure Arc agent version 1.13.21320.014 or later
  • You must use Windows Server Pay-as-you-go or Software Assurance license types

Important

As of November 1st, 2024, Windows Admin Center for Azure Arc requires your hybrid machine to have a Pay-as-you-go or Software Assurance license type to use. All new installations of the Windows Admin Center agent must adhere to this requirement. Machines with Windows Admin Center for Azure Arc installed prior to November 1st, 2024, may continue to use Windows Admin Center for Azure Arc for up to 12 months without updates until November 1st, 2025.

Networking requirements

The hybrid machine must meet the following networking requirements:

  • Outbound internet access or an outbound port rule allowing HTTPS traffic to the following endpoints:

    • *service.waconazure.com or the WindowsAdminCenter service tag
    • pas.windows.net
    • *.servicebus.windows.net

Note

No inbound ports are required in order to use Windows Admin Center.

The management machine where the Azure portal is running must meet the following networking requirements:

  • Outbound internet access over port 443

Make sure you review the supported devices and recommended browsers before accessing the Azure portal from the management machine or system.

Install Windows Admin Center in the Azure portal

Before you can use Windows Admin Center in the Azure portal, you must deploy the Windows Admin Center VM extension using the following steps:

  1. Open the Azure portal and navigate to your Arc-enabled server.
  2. Under the Settings group, select Windows Admin Center.
  3. Specify the port on which you wish to install Windows Admin Center, and then select Install.

Screenshot showing the install button for Windows Admin Center on an Arc-enabled server.

Connecting to Windows Admin Center in the Azure portal

After you've installed Windows Admin Center on your hybrid machine, perform the following steps to connect to it and use it to manage Windows Server:

  1. Open the Azure portal and navigate to your Arc-enabled server, and then under the Settings group, select Windows Admin Center (preview).
  2. Select Connect.

Note

Starting August 2022, Windows Admin Center now allows you to use Microsoft Entra ID-based authentication for your hybrid machine. You will no longer be prompted for the credentials of a local administrator account.

Windows Admin Center opens in the portal, giving you access to the same tools you might be familiar with from using Windows Admin Center in an on-premises deployment.

Screenshot showing the Connect button for Windows Admin Center on an Arc-enabled server.

Configuring role assignments

Access to Windows Admin Center is controlled by the Windows Admin Center Administrator Login Azure role.

Note

The Windows Admin Center Administrator Login role uses dataActions and thus cannot be assigned at management group scope. Currently these roles can only be assigned at the subscription, resource group or resource scope.

To configure role assignments for your hybrid machines using the Microsoft Entra admin center experience:

  1. Open the hybrid machine that you wish to manage using Windows Admin Center.

  2. Select Access control (IAM).

  3. Select Add > Add role assignment to open the Add role assignment page.

  4. Assign the following role. For detailed steps, see Assign Azure roles using the Azure portal.

    Setting Value
    Role Windows Admin Center Administrator Login
    Assign access to User, group, service principal, or managed identity

For more information on how to use Azure RBAC to manage access to your Azure subscription resources, see the following articles:

Proxy configuration

If the machine connects through a proxy server to communicate over the internet, review the following requirements to understand the network configuration required.

The Windows Admin Center extension can communicate through a proxy server by using the HTTPS protocol. Use the extensions settings for configuration as described in the following steps. Authenticated proxies aren't supported.

Note

Proxy configuration is only supported for extension versions greater than 0.0.0.321.

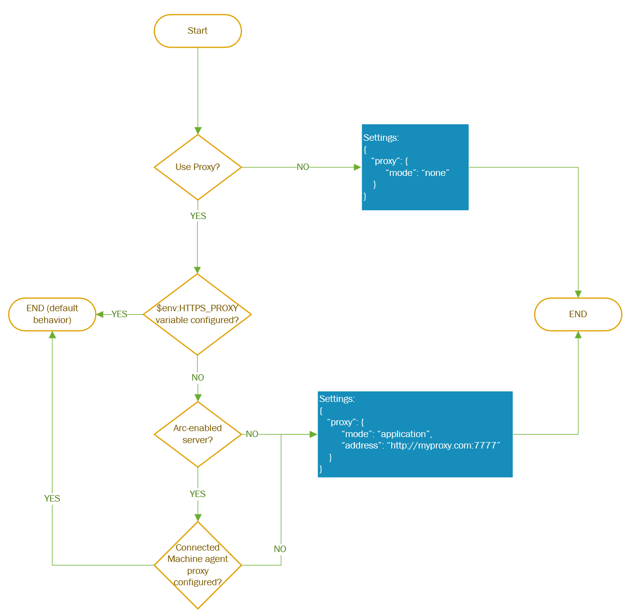
  1. Use this flowchart to determine the values of the Settings parameters Workflow for customers to understand the configuration needed to use proxies with Windows Admin Center.

  2. After you determine the Settings parameter values, provide these other parameters when you deploy the AdminCenter Agent. Use PowerShell commands, as shown in the following example:

$wacPort = "6516"
$settings = @{"port" = $wacPort; "proxy" = @{"mode" = "application"; "address" = "http://[address]:[port]";}}
New-AzConnectedMachineExtension -Name AdminCenter -ExtensionType AdminCenter -Publisher Microsoft.AdminCenter -ResourceGroupName <resource-group-name> -MachineName <arc-server-name> -Location <arc-server-location> -Setting $settings -SubscriptionId <subscription-id>

How it works

By using Windows Admin Center in Azure, you can connect to your hybrid machine without requiring any inbound port to be enabled on the firewall. Windows Admin Center, via the Arc agent, is able to securely establish a reverse proxy session connection with the Azure Arc service in an outbound manner.

For each hybrid machine that you want to manage with Windows Admin Center in the Azure portal, you must deploy an agent to each machine.

The agent communicates to an external service that manages certificates so that you can easily connect to your hybrid machine.

Clicking Install performs the following actions:

  1. Registers the Microsoft.HybridConnectivity resource provider on your subscription. The resource provider hosts the proxy used for communication to your Arc-enabled server.
  2. Deploys an Azure endpoint resource on top of your Arc-enabled resource that enables a reverse proxy connection on the specified port. This is simply a logical resource in Azure, and doesn't deploy anything on your server itself.
  3. Installs the Windows Admin Center agent on your hybrid machine with a valid TLS certificate.

Note

Uninstalling Windows Admin Center does not delete the logical Azure endpoint resource. This is kept for other experiences that might leverage this resource, such as SSH.

Clicking Connect performs the following actions:

  1. The Azure portal asks the Microsoft.HybridConnectivity resource provider for access to the Arc-enabled server.
  2. The resource provider communicates with a Layer 4 SNI proxy to establish a short-lived session-specific access to your Arc-enabled server on the Windows Admin Center port.
  3. A unique short-lived URL is generated and connection to Windows Admin Center is established from the Azure portal.

Connection to Windows Admin Center is end-to-end encrypted with SSL termination happening on your hybrid machine.

Automate Windows Admin Center deployment using PowerShell

You can automate Windows Admin Center deployment in Azure portal using this example PowerShell script.

$location = "<location_of_hybrid_machine>"
$machineName = "<name_of_hybrid_machine>"
$resourceGroup = "<resource_group>"
$subscription = "<subscription_id>"
$port = "6516"
$portint = 6516
        
#Deploy Windows Admin Center
$Setting = @{"port" = $port; "proxy" = @{"mode" = "application"; "address" = "http://[address]:[port]";}} #proxy configuration is optional
New-AzConnectedMachineExtension -Name "AdminCenter" -ResourceGroupName $resourceGroup -MachineName $machineName -Location $location -Publisher "Microsoft.AdminCenter" -Settings $Setting -ExtensionType "AdminCenter" -SubscriptionId $subscription
        
#Allow connectivity
$putPayload = "{'properties': {'type': 'default'}}"
Invoke-AzRestMethod -Method PUT -Uri "https://management.azure.com/subscriptions/${subscription}/resourceGroups/${resourceGroup}/providers/Microsoft.HybridCompute/machines/${machineName}/providers/Microsoft.HybridConnectivity/endpoints/default?api-version=2023-03-15" -Payload $putPayload

$patch = @{ "properties" =  @{ "serviceName" = "WAC"; "port" = $portint}} 
$patchPayload = ConvertTo-Json $patch 
Invoke-AzRestMethod -Method PUT -Path /subscriptions/${subscription}/resourceGroups/${resourceGroup}/providers/Microsoft.HybridCompute/machines/${machineName}/providers/Microsoft.HybridConnectivity/endpoints/default/serviceconfigurations/WAC?api-version=2023-03-15 -Payload $patchPayload

Troubleshooting

Here are some tips to try in case something isn't working. For general Windows Admin Center troubleshooting (not specifically in Azure), see Troubleshooting Windows Admin Center.

Failed to connect with "404 endpoint not found"

  1. Version 1.36 and 1.35 of the Azure Connected Machine Agent (Arc agent) breaks connection to Windows Admin Center. This has been fixed in later versions of the Arc agent (1.37+) This can be downloaded here.

Failed to connect error

  1. Restart the HIMDS service.

    1. RDP into your server.

    2. Open PowerShell as an administrator and run:

      Restart-Service -Name himds
      
  2. Check that your Extension version is 0.0.0.169 or higher.

    1. Navigate to "Extensions"
    2. Check that the "AdminCenter" extension version is 0.0.0.169 or higher
    3. If not, uninstall the extension and reinstall it
  3. Make sure that the Windows Admin Center service is running on your machine.

    1. RDP into your server.
    2. Open Task Manager (Ctrl+Shift+Esc) and navigate to Services.
    3. Make sure ServerManagementGateway / Windows Admin Center is running.
    4. If it isn't running, start the service.
  4. Check that the port is enabled for reverse proxy session.

    1. RDP into your server.

    2. Open PowerShell as an administrator and run:

      azcmagent config list
      
    3. This should return a list of ports under the incomingconnections.ports (preview) configuration that are enabled to be connected from Azure. Confirm that the port on which you installed Windows Admin Center is on this list. For example, if Windows Admin Center is installed on port 443, the result would be:

      Local configuration setting
      incomingconnections.ports (preview): 443
      
    4. In the event it isn't on this list, run

      azcmagent config set incomingconnections.ports <port>
      

      If you're using another experience (like SSH) using this solution, you can specify multiple ports separated by a comma.

  5. Ensure you have outbound connectivity to the necessary ports

    1. The hybrid machine should have outbound connectivity to the following endpoints:
      • *.wac.azure.com,*.waconazure.com or the WindowsAdminCenter ServiceTag
      • pas.windows.net
      • *.servicebus.windows.net

One of the Windows Admin Center tools isn’t loading or gives an error

  1. Navigate to any other tool in Windows Admin Center and navigate back to the one that isn’t loading.

  2. If no other tool is loading, there might be a problem with your network connectivity. Try closing the blade and then connecting again. If this doesn’t work, open a support ticket.

The Windows Admin Center extension failed to install

  1. Double-check to make sure that the hybrid machine meets the requirements.

  2. Make sure that outbound traffic to Windows Admin Center is allowed on your hybrid machine

    1. Test connectivity by running the following command using PowerShell inside of your virtual machine:

      Invoke-RestMethod -Method GET -Uri https://<your_region>.service.waconazure.com
      
      Microsoft Certificate and DNS service for Windows Admin Center in the Azure Portal
      
  3. If you've allowed all outbound traffic and are getting an error from the command above, check that there are no firewall rules blocking the connection.

If nothing seems wrong and Windows Admin Center still won't install, open a support request with the following information:

  • Logs from the Azure portal. Windows Admin Center logs can be found under Settings > Extensions > AdminCenter > View Detailed Status.

  • Logs in the hybrid machine. Run the following PowerShell command and share the resulting .zip file.

    azcmagent logs
    
  • Network trace, if appropriate. Network traces can contain customer data and sensitive security details, such as passwords, so we recommend reviewing the trace and removing any sensitive details before sharing it.

Known issues

  • Chrome incognito mode isn't supported.
  • Azure portal desktop app isn't supported.
  • Detailed error messages for failed connections aren't yet available.
  • As of November 1st, 2024, some existing customers are unable to use Windows Admin Center for Azure Arc.
  • As of November 1st, 2024, some customers are unable to install or use Windows Admin Center for Azure Arc, even with proper license attestation.

Frequently asked questions

Find answers to the frequently asked questions about using Windows Admin Center in Azure.

How much does it cost to use Windows Admin Center?

There's no associated cost using the Windows Admin Center in the Azure portal.

Can I use Windows Admin Center to manage the virtual machines running on my server?

You can install the Hyper-V role using the Roles and Features extension. Once installed, refresh your browser, and Windows Admin Center displays the Virtual Machine and Switch extensions.

What servers can I manage using this extension?

You can use the capability to manage Arc-enabled Windows Server 2016 and later. You can also use Windows Admin Center in Azure to manage Azure Local.

How does Windows Admin Center handle security?

Traffic from the Azure portal to Windows Admin Center is end-to-end encrypted. Your Arc-enabled server is managed using PowerShell and WMI over WinRM.

Do I need an inbound port to use Windows Admin Center?

No inbound connection is required to use Windows Admin Center.

Why must I create an outbound port rule?

An outbound port rule is required for the service that we have built to communicate with your server. Our service issues you a certificate free-of-cost for your instance of Windows Admin Center. This service ensures that you can always connect to your instance of Windows Admin Center from the Azure portal by keeping your WAC certificate up to date.

Furthermore, accessing Windows Admin Center from Azure requires no inbound port and only outbound connectivity via a reverse proxy solution. These outbound rules are required in order to establish the connection.

How do I find the port used for Windows Admin Center installation?

To verify the value of SmePort registry setting:

  1. RDP into your server
  2. Open the Registry Editor
  3. Navigate to the key \HKEY_LOCAL_MACHINE\SOFTWARE\Microsoft\ServerManagementGateway
  4. Read the value of SmePort to find the port used

Can I use PowerShell or the Azure CLI to install the extension on my VM?

Yes, to install the extension using the Azure CLI, run the following command from a command prompt:

az connectedmachine extension create

You can also install the extension using PowerShell. Learn more about how to automate Windows Admin Center deployment using PowerShell.

I already have Windows Admin Center installed on my Arc server. Can I access it from the portal?

Yes. You can follow the same steps outlined in this document.

Warning

Enabling this capability will replace your existing instance of Windows Admin Center and removes the capability to manage other machines. Your previously deployed instance of Windows Admin Center will no longer be usable. Please don’t do this if you use your instance of Admin Center to manage multiple servers.

Next steps